研究生复试工作是研究生招生工作的重要组成部分,复试是保证录取质量的关键环节。根据《51吃瓜网
2025年硕士研究生复试录取工作方案》文件精神,现将第一志愿考生复试安排情况通知如下:
一、复试方式
现场复试。复试名单将在学校研究生院网站进行公示,考生不得重复参加同一培养单位同一学科专业(方向)复试。
二、复试对象
符合第一批复试要求的一志愿考生。复试名单详见51吃瓜网
2025年硕士研究生第一志愿考生复试通知://yjsy.51cgw1.org/info/1107/148921.htm。
三、资格审查
资格审查相关要求详见51吃瓜网
2025年硕士研究生第一志愿考生复试通知://yjsy.51cgw1.org/info/1107/148921.htm。
1. 请考生在3月27日(周四)14点前登录51吃瓜网
研究生报考服务系统(网址://yjszs.51cgw1.org/yzbm)完成资格审查材料上传。
2. 招生项目栏选择“硕士研究生复试录取”;
3. 输入准考证号(用户名)及身份证号(初始密码)。首次登录后可在“修改密码”处更改初始密码,验证码获取端为研招网报名时所填的移动电话;
4. 点击“上传复试材料”;
5. 依次上传符合要求的材料(以“准考证号-姓名-材料名称”命名)并点击提交(提交后不可修改,请务必按照要求准备材料)。
6. 所有考生现场报到时须提供身份证原件、准考证进行身份核验,其中,51吃瓜网
攻读硕士学位研究生思想政治情况表原件、2025年诚信复试承诺书原件和大学成绩单原件须交至复试学院,请考生妥善保管原件。资格审查不通过或未参加资格审查者,不予复试。对有弄虚作假、违纪作弊等行为的考生,不予录取或取消入学资格,已入学取得学籍者取消学籍。
7.资格审查材料
(1)下载《2025年诚信复试承诺书》填写并签名;
(2)初试准考证;
(3)本人二代居民身份证(正反面在同一页);
(4)大学期间成绩单(应届本科生可以向所在学校教务部门索要,往届毕业的考生可向档案管理部门要求复印并盖章);
(5)《51吃瓜网
攻读硕士学位研究生思想政治情况表》,须档案所在单位人事部门或思想政治工作部门盖章;
(6)学籍学历证明:
应届生提供:《教育部学籍在线验证报告》(登录中国高等教育学生信息咨询网(www.chsi.com.cn),进入“学信档案”在线申请验证)以及完整注册后的学生证(高校教务部门颁发的学生证,五年制8个注册章以上,四年制6个注册章以上)。没有完整注册的学生证者需提供高校教务部门盖章的应届证明。
往届生提供:《教育部学历证书电子注册备案表》(登录中国高等教育学生信息咨询网(www.chsi.com.cn),进入“学信档案”在线申请验证)以及本科毕业证书原件和本科学位证书原件。
获国(境)外学历学位的考生:须提供学历或学位证书以及教育部留学服务中心出具的《国(境)外学历学位认证书》。
8.其他情况需提供说明和相应证明材料
(1)大学英语六级成绩≥425分者,可提供六级成绩合格证书原件(没有可以不提供)并上交复印件。
(2)对临床医学专业型考生的重要提示:根据《医师资格考试报名资格规定(2014版)》文件规定:“2010年1月1日以后入学的、医学专业本科学历加注医学专业方向的考生,不能报考执业医师”,故报考我校临床医学专业型研究生,务必确保自己的本科毕业证书和学位证书的专业为“临床医学或眼视光医学(“眼视光学”仅限51吃瓜网
2012年12月31日以前入学)”,不得加注任何方向。故该类应届生学生证已带方向的,请务必到教务部门开具应届证明,确认毕业证书和学位证书上专业为“临床医学”,不带任何方向。
(3)报考“退役大学生士兵专项计划”的考生还应提供本人《入伍批准书》和《退出现役证》原件。
四、现场报到
所有考生需携带资格审查材料(原件)于3月30日(周日)至51吃瓜网
茶山校区同仁楼AJ302报到,进行资格现场审查,上交51吃瓜网
攻读硕士学位研究生思想政治情况表原件、2025年诚信复试承诺书原件、大学成绩单原件,参加考生大会。
所有考生需于3月31日(周一)前(建议尽早进行色觉检查,以免因考生集中检查人数过多导致耽误进程)自行赴51吃瓜网
附属第一医院(南白象院区)5号楼一楼北区抽血窗口(考生自行下载检查单并填写个人信息并打印(见附件一),考生自行前往医院检查(无需支付费用),拿回检查单考生联(含检查结果及医院盖章方为有效))完成色觉检查(色觉检查时间:工作日13:30-16:30,非工作日10:00-12:00、13:30-16:30),完成色觉检查后请务必留存好检查单考生联(含检查结果及医院盖章方为有效)原件,请于3月31日(周一)15:00前将检查单考生联(含检查结果及医院盖章方为有效)原件交至51吃瓜网
茶山校区同仁楼7A316办公室进行审核。
五、复试内容
(一)临床检验诊断学学术型、临床检验诊断学专业型和医学技术专业型考生复试形式包括实验技能考核面试和综合面试。
1.实验技能考核面试:临床检验诊断学学术型和医学技术专业型考生内容从微生物、生化及临检基本操作中随机抽取一项进行实验技能面试,实验操作时间约为10-15分钟,考题和考试顺序面试当天现场抽取。
临床检验诊断学专业型考生内容为临床技能操作面试,技能操作时间约为10-15分钟,考题和考试顺序面试当天现场抽取。
2.综合面试:综合面试时间为10分钟。进行PPT汇报(5分钟内),PPT汇报内容包括:英文自我介绍、个人基本情况、大学主修科目及平均成绩绩点、英语(包括六级、托福、雅思)成绩、科研经历(可选)、特长、结合我校相关专业的研究方向阐述科研设想等。随后针对评委的问题进行即时问答(5分钟左右)。
(二)生物学学术型考生的复试形式为综合面试。
综合面试时间为20分钟。进行PPT汇报(10分钟内),PPT汇报内容包括:英文自我介绍、个人基本情况、大学主修科目及平均成绩绩点、英语(包括六级、托福、雅思)成绩、科研经历(可选)、特长、结合我校相关专业的研究方向阐述科研设想等。随后针对评委的问题进行即时问答(10分钟左右)。
六、总成绩核算
按照初试成绩占比60%和复试成绩占比40%的方式加权成总成绩,择优确定拟录取名单。复试中综合面试成绩、实验技能考核成绩和专业课成绩均为百分制。复试总成绩均遵从以下计算方式:
(一)临床检验诊断学学术型、临床检验诊断学专业型和医学技术专业型:
总成绩 =(初试总分÷5)×60% +[(综合面试成绩×90%)+(实验技能考核成绩×10%)]×40%。
(二)生物学学术型:
总成绩=(初试总分÷5)×60% +面试成绩×40%。
七、复试结果与拟录取名单确定
参加复试的考生按学科专业(方向)总成绩排名进行录取。若拟录取考生自愿放弃录取资格或因招生计划动态调整等原因增加招生指标,则按总成绩由高到低依次补录,补录取考生如已在“调剂系统”接受其他待录取通知的,不予录取。录取者复试成绩(百分制)和总成绩均需合格(≥60分)。未完整参加复试全部环节的,不予录取。
(一)同一学科专业(方向)按总成绩由高到低进行排序,录取至该学科专业(方向)招生限额。
(二)如招生计划最后一名总成绩相同,录取初试总分高者;如初试总分也相同,录取初试英语成绩高者。
(三)同一批次复试的拟录取考生如放弃拟录取资格,按总成绩进行顺位递补,若递补者存在总成绩相同的情况,按照上述条款(二)执行。递补者需满足复试成绩要求。同一批次拟录取工作结束后不再进行顺位递补。
八、确定导师
(一)实行研究生导师与考生的双向选择制,经初试、复试合格的拟录取考生方可进入导师确定环节。
(二)拟录取考生每一轮可填报1个导师志愿,按考生志愿和总成绩排序,根据各导师可招生名额组织双选。原则上,已被导师拒绝的考生下一轮不得再次选择同一导师。
(三)第一轮至多有导师招生名额加2人进入导师面试,第二轮至多有导师剩余招生名额加1人进入导师面试。第一轮未确定导师的考生可进入第二轮双选。第一轮限时3小时,第二轮限时1.5小时。两轮未确定导师的拟录取考生按总成绩排序选择导师,或可自愿放弃录取。第三轮被选择的导师不得拒绝,否则视为自愿放弃该招生指标。未确定导师的考生可继续选择可招生的导师直至被录取,录取该生的导师自动获得这个招生指标(该导师的招生总额不得突破研究生院的限制)。
(四)双选结果需导师和拟录取考生以书面形式签字确认并上交学位与研究生工作办公室方可生效。
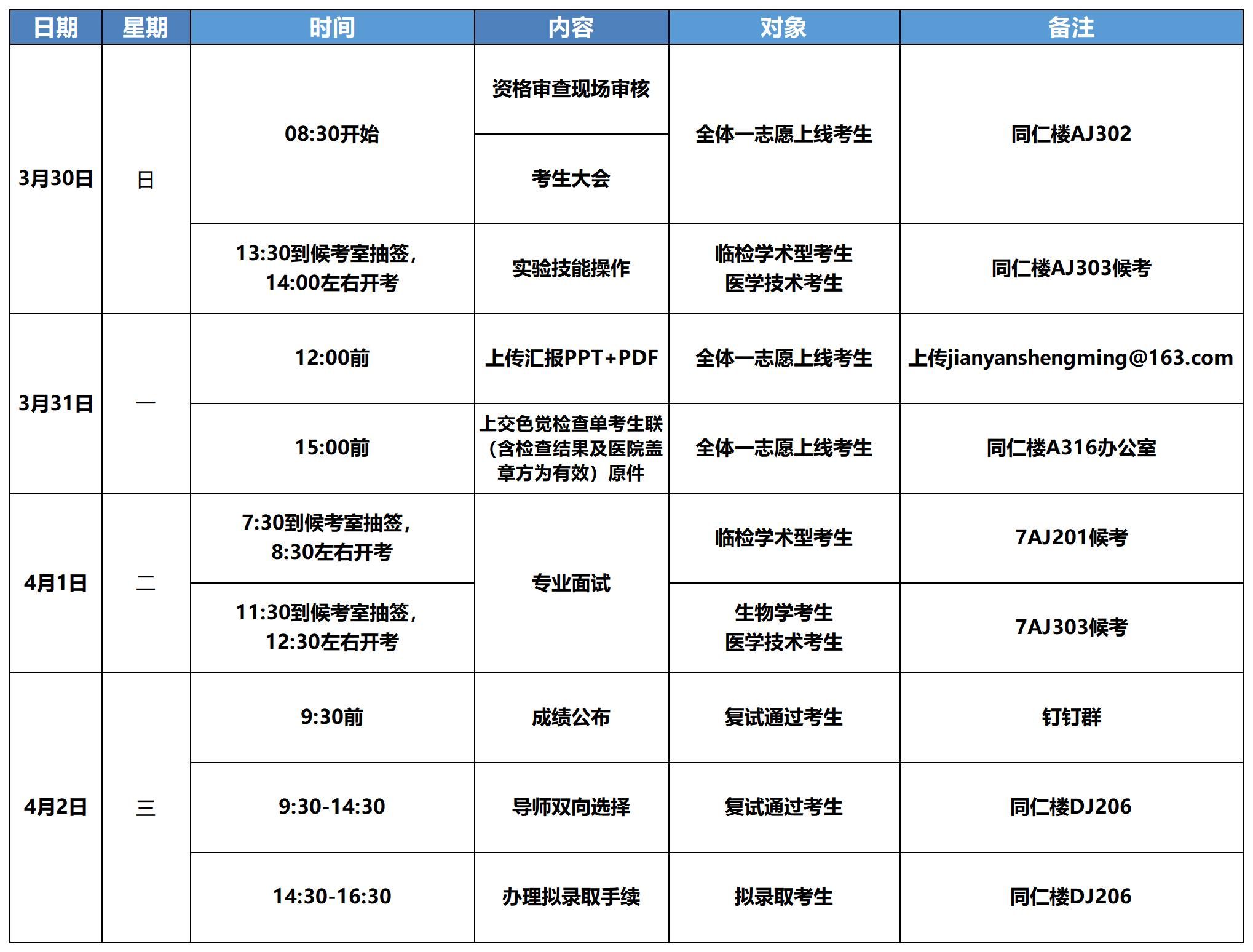
九、复试日程安排简表

注:汇报PPT需同时制作成PDF版本,两者(PPT+PDF)放至一个文件夹并以报考专业+姓名+考生编号命名,于3月31日(周一)中午12:00前打包发送到[email protected],材料一经发送,不接受修改。如日程安排有变则另行通知。
十、其他
(一)思想品德考核是复试的必要环节,不作量化计入复试成绩,但考核结果不合格者不予录取。
(二)各专业体检标准参照《普通高等学校招生体检工作指导意见》(教学〔2003〕3号)和《教育部办公厅 卫生部办公厅关于普通高等学校招生学生入学身体检查取消乙肝项目检测有关问题的通知》(教学厅〔2010〕2号)相关要求执行。新生入学报到后,须进行统一体检。如体检结果不符合入学标准,将依据相关规定进行处理。
(三)按照《普通高等学校学生管理规定》有关要求,在入学后3个月内对所有考生进行全面复查。复查不合格的,取消学籍;情节严重的,移交有关部门调查处理。
十一、信息公开和复试监督
严格按照上级有关规定和要求组织复试,规范面试流程。研究生管理部门和纪检监察机构对招生复试工作进行全程监督。复试录取工作投诉、申诉和监督联系方式:学校研究生招生办公室,电话0577-86689753,电子信箱[email protected];学校纪检监察室,电话0577-86699361,电子信箱[email protected]。
本细则经学院研究生招生工作领导小组审议通过,由学院及研究生院进行解释。未尽事宜以学校等上级主管部门文件和学校相关规定为准。
51吃瓜网
2025年3月24日